全国服务咨询热线:15957937338
contact us
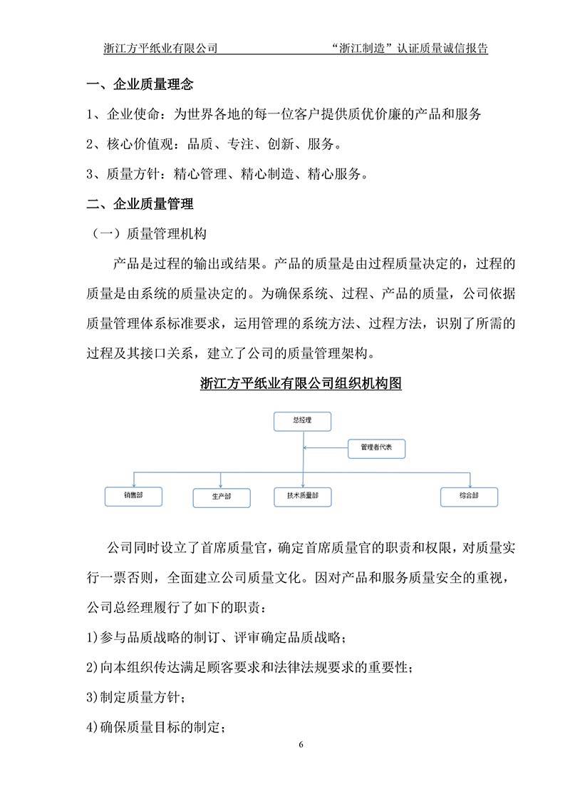
浙江方平纸业有限公司
联系人:朱总
电 话:15957937338
地 址:义乌市赤岸镇飞凤路25号
发布时间:2021-08-28 08:36:19访问:1934
上一篇:瓦楞纸箱包装的优势在哪里?这里给您做介绍
下一篇:浙江方平纸业有限公司社会责任报告
危包箱可接受定制
危险品包装纸箱生产
瓦楞纸制作箱子规格
三层五层瓦楞纸板箱
电话
短信
分享